河南重点培育6个枢纽经济先行区名单公布
河南省公布了重点培育的6个枢纽经济先行区名单,这些区域被选中作为经济发展的重要支撑点,旨在推动当地经济的快速增长和转型升级,这些先行区将发挥其在交通、物流、产业等方面的优势,加强基础设施建设,促进产业集聚和人才流动,进一步提升区域竞争力,此举对于促进河南省乃至全国的经济社会发展具有重要意义。
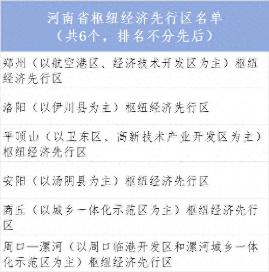
7月17日,河南省发展和改革委员会公示河南省枢纽经济先行区名单,经地市推荐、材料审核、专家评议,初步确定6个枢纽经济先行区进行重点培育。
此前,《关于开展河南省枢纽经济先行区申报工作的通知》明确,枢纽经济先行区是以枢纽功能为核心、开放创新为引领、要素集聚为基础、产业发展为动力、经济提级为目标的综合性发展区域,通过政策引导、创新支撑、设施完善等措施,率先实现枢纽经济快速发展,形成强大的经济辐射力和带动力,助推区域经济高质量发展。布局建设枢纽经济先行区,有利于以点带面探索枢纽经济高质量发展“河南范式”,推动交通区位优势加快向枢纽经济优势转变,增强区域经济竞争力,巩固提升河南省在全国的战略位势。
其中还明确了枢纽经济先行区的6项重点任务:
(一)完善交通物流网络体系。坚持软硬并举、协同建设,优化提升空、铁、公、水等综合运输通道功能,推动“空、陆、网、海”四条丝绸之路协同发展,深入推进“优两高、促两航”,实施内河航运“11246”工程,提质建设物流枢纽、骨干冷链物流基地、物流园区,探索推进多式联运新模式,开展交通物流基础设施信息化、智能化改造,提高枢纽流通循环效率。
(二)集聚发展枢纽偏好型产业。立足区位优势、主导产业、市场禀赋,引导关联产业集聚发展,通过强链补链延链完善产业链发展梯队,推动交通物流网络与产业链、供应链、创新链多链深度耦合,打造千亿级、百亿级枢纽偏好型产业集群。
(三)促进消费提质扩容。围绕交通物流枢纽布局建设中高端消费载体,引聚首发经济、时尚消费等资源,深挖区域旅游资源和特色文化IP,建设全国重要的商品集散中心、消费集聚区。
(四)培育枢纽新质生产力。支持龙头企业和科研机构开展枢纽经济领域关键技术装备科技攻关,鼓励发展与平台经济、低空经济、无人驾驶等相结合的新业态、新模式,建设枢纽经济信息服务平台,推动大宗商品交易、工业互联网、电子商务等重大关键平台建设,促进数据要素高效流通。
(五)强化安全保障能力。加强枢纽基础设施“平急两用”改造提升,满足紧急状态下仓储、运力等资源快速调度,保障应急物流通道畅通,提高“平急转换”水平。
(六)优化发展环境。理顺枢纽经济先行区工作推进机制,加强部门协同联动,破除行政壁垒和政策障碍,创新监管理念和方式,加强土地、资金、人才等要素政策保障,推动一体化集约化发展。
